发展历程

Development History

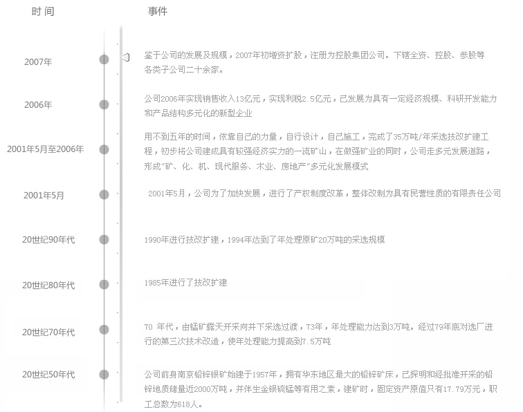
五十年多年来,在”艰苦创业,探索奋进”银矿精神激励下,依靠自身的力量,走自我创业,自我积累的道路,使企业规模不断壮大,生产能力不断提高,技术水平节节攀升,经济效益越来越好。

近20多年,通过两次重大技术改造、国有企业改制和企业转型升级三个发展阶段,已由单一的资源型企业,发展成为“有色金属采选业、高新制造业、现代服务业”三大板块为一体的企业集团,经济总量、整体效益、职工收入水平有了较大幅度增长。